
本月楼市政策聚焦
中央定调以增信心、防风险、促转型为工作主线,地方供需两侧支持性政策全方位出台
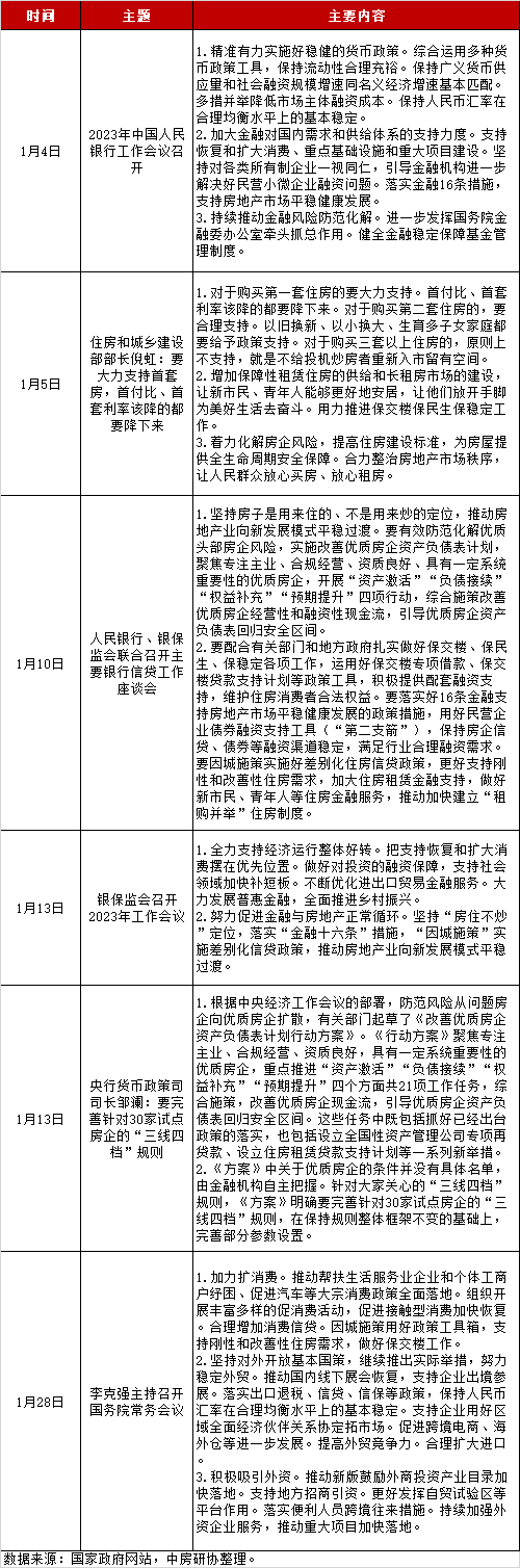
2023年1月,我国房地产政策延续宽松态势。中央层面,金融支持房地产业持续发力。全国住房和城乡建设工作会议定调,2023年房地产工作要要融入党和国家事业大棋局,要以增信心、防风险、促转型为主线,并具体提出大力支持刚性和改善性住房需求、保交楼保民生保稳定等“十二条”措施。央行、银保监会发布新政,允许地方政府因城施策自主决定阶段性维持、下调或取消首套房商业性个人住房贷款利率下限,并召开主要银行信贷工作座谈会提出,实施改善优质房企资产负债表计划,开展“资产机会”“负债接续”“权益补充”“预期提升”四项行动。住建部部长倪虹强调,对于购买第一套住房的要大力支持,首付比、首套利率该降的都要降下来,对于购买第二套住房的,要合理支持等。地方层面,本月地方出台房地产调控政策53条,较上月小幅减少。其中,宽松性政策48条,中性政策3条,紧缩性政策2条。从政策内容来看,多地将促进住房消费、保障房企合理信贷资金需求等列入稳经济保增长重要工作任务,供需两侧支持性政策全方位出台,具体举措主要包括优化“四限”、实施差别化信贷政策、发放购房财税补贴、加强住房公积金贷款支持、优化房企预售管理、鼓励房企开展让利促销活动等。本期报告主要对1月房地产行业政策进行梳理,并作解析。以增信心、防风险、促转型为主线,促进房地产市场平稳健康发展2023年1月,由于跨越春节假期,资金需求较大,央行适度加大了投放以保障资金面平稳充裕。如1月16日,央行开展7790亿元MLF操作,实现净投放790亿元;1月16日—20日春节前一周,央行通过7天+14天期逆回购操作,实现净投放20450亿元等。截至1月31日,1月公开市场实现净投放1310亿元。在资金利率方面,1月月度平均利率上行,向政策利率2%靠拢。DR007的1月月度利率报1.91%,较上月平均利率1.75%上行0.16个百分点。MLF利率和LPR保持平稳。在房地产方面,中央延续稳楼市政策思路,金融支持房地产持续发力。1月5日,央行、银保监会打响2023年稳楼市第一枪,提出建立新发放首套住房个人住房贷款利率政策动态调整长效机制,允许地方政府按照因城施策原则,自主决定阶段性维持、下调或取消首套住房商业性个人住房贷款利率下限。同日,住建部部长倪虹在接受央视专访时表示,对于购买第一套住房的要大力支持,首付比、首套利率该降的都要降下来;对于购买第二套住房的,要合理支持,以旧换新、以小换大、生育多子女家庭都要给予政策支持。1月10日,央行、银保监会联合召开主要银行信贷工作座谈会。会议提出,实施改善优质房企资产负债表计划,开展“资产激活”“负债接续”“权益补充”“预期提升”四项行动,综合施策改善优质房企经营性和融资性现金流。1月13日,央行货币政策司司长邹澜表示,将完善针对30家试点房企的“三线四档”规则,在保持规则整体框架不变的基础上,完善部分参数设置等。此外,全国住房和城乡建设工作会议于1月17日在京召开。会议强调了2023年房地产工作要融入党和国家事业大棋局,锚定新时代新征程党的使命任务和当前的中心工作来开展,要以增信心、防风险、促转型为主线,具体提出了包括大力支持刚性和改善性住房需求、因城施策、保交楼保民生保稳定等“十二条”措施。

稳地产列入地方稳经济重要工作内容,房地产供需两侧支持性政策全方位出台
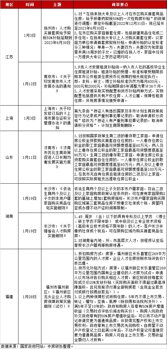
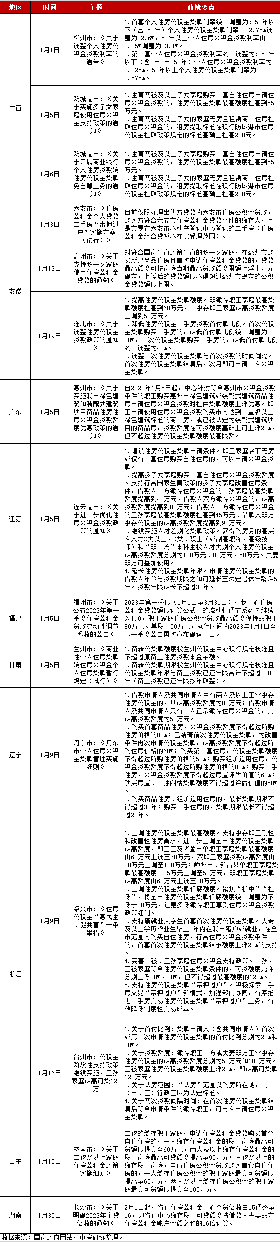
中房研协测评研究中心监测统计,2023年1月地方出台房地产调控政策53条,较上月小幅减少。其中,宽松性政策48条,主要表现在行政干预、住房公积金政策支持和人口人才引入等方面;中性政策3条,主要围绕保障性租赁住房建设和管理展开;紧缩性政策2条,主要涉及商品房预售资金监管和房产税。总的来看,进入2023年,地方房地产政策持续宽松,多地将促进住房消费、保障房企合理信贷资金需求等列入稳经济保增长重要工作任务,供给侧和需求侧支持性政策全方位出台。行政干预核心举措包括优化“四限”、实施差别化信贷、发放财税补贴、优化房企预售管理等在行政干预方面,核心举措主要包括优化限购、放宽首套房认定标准、实施差别化信贷政策、发放购房财税补贴、推动二手房带押过户、优化房企预售管理、鼓励房企让利促销等。典型代表如:济南提出限购区域内已有3套及以上住房的,出售1套后,可于半年内在限购区域再购买1套住房,非本市户籍居民家庭购房不再提供个人所得税或社保证明;韶关阶段性取消首套房商业性个人住房贷款利率下限;荥阳市对自建房、拆迁安置房不计入“首套房”,首套房首付比例降至最低20%,结清贷款后购买二套房首付比例降至30%,未结清贷款购买二套房首付比例降至40%;深圳、武汉、浙江等省市深化推进二手房“带押过户”模式;安阳、桂平、六安、温州、南昌市红谷滩区、云南德宏自治州等城市或地区继续实施购房补贴政策;厦门、乌鲁木齐、六安、江苏等省市进一步优化商品房预售资金监管或商品房预售许可管理;盐城、荥阳、资阳、河南等省市鼓励房企采用团购模式销售商品住房等。公积金政策核心举措包括上调最高贷款额度、下调首付比例和优化贷款申请条件等在住房公积金政策支持方面,核心举措主要包括上调公积金最高贷款额度、下调最低首付比例、优化公积金贷款申请条件等。典型代表如:淮北将双缴存职工家庭最高贷款额度提高至60万元,将单缴存职工家庭最高贷款额度上调至50万元,将首次公积金贷款购买二手房的最低首付比例下调至30%,二次贷款购买二手房的最低首付比例下调至40%;连云港将双缴存职工家庭最高贷款额度提高至80万元,将单缴存职工家庭最高贷款额度提高至40万元;绍兴将双缴存职工家庭最高贷款额度提高至100万元,将单缴存职工家庭最高贷款额度上调至70万元,支持新就业大学生首套首次住房公积金贷款等。人口人才引入核心举措包括放宽落户及购房门槛、发放人才购房补贴或购房让利优惠等在人口人才引入方面,核心举措主要包括放宽人才落户及购房门槛、发放人才购房补贴、给予人才购房让利优惠等。典型代表如:长沙提出45周岁以下专科以上学历或中级以上专业技术资格人才,落户长沙并缴纳社保或个税后,即可在限购区域内购买首套商品住房,同时对湖南省内地、州、市高层次人才,给予长沙户籍同等购房待遇;福州市福州新区提出人才折扣购房和货币化补贴方式购房两种保障形式,折扣购房约为市场评估价7折,货币化补贴购房补贴金额约为实际成交价的20%;南京人才安居采取实物配置和货币补贴两种方式,实物配置包括提供共有产权住房、人才公寓、保障性租赁住房等。中性政策聚焦加快发展保障性租赁住房、加大财政税费等相关政策支持力度等中性政策主要集中在强化住房保障方面,典型代表如:重庆市江津区出台加快发展保障性租赁住房实施意见,提出面向一定区域内无房的新市民、青年人等群体供应以不超过70平方米的小户型为主的保障性租赁住房,保障性租赁住房租金年涨幅不得超过5%;钦州发布进一步加强公租房和保障性租赁住房工作的通知提出,“十四五”期间保障性租赁住房发展目标为3000套(间),要加大财政、税费、金融、水电气价格等政策支持力度;北京提出开展提升保障性租赁住房外围护结构性能试点工作,鼓励推广应用绿色建材,加强新技术的培训及工程经验交流,积极推动技术措施升级等。紧缩性调控仅涉及昆明、上海两地,政策举措分别为加强预售资金监管、延长房产税试点有效期紧缩性政策主要涉及昆明和上海。其中,昆明出台进一步规范商品房预售资金监管的通知,要求市住建局每2年开展1次公开招标,确定能够承接商品房预售资金监管业务的商业银行,签订商品房预售资金监管金融服务协议,建立监管银行名录,明确监管额度内的资金,只能用于支付项目竣工交付所需的建设工程款、建筑材料款、设备款等款项,不得用于支付任何借(贷)款利息、土地款、营销费及房地产开发企业员工工资等。上海延长“对部分个人住房征收房产税试点的暂行办法”有效期,征收对象为上海市居民家庭在上海市新购且属于该居民家庭第二套及以上的住房(包括新购的二手存量住房和新建商品住房)和非本市居民家庭在上海市新购的住房,适用税率为0.6%。
房地产政策展望
1月28日,国务院总理李克强主持召开国务院常务会议。会议指出,当前经济持续恢复、呈回升态势。要贯彻党中央、国务院部署,落实中央经济工作会议精神,着力稳增长、稳就业、稳物价,保持经济运行在合理区间。深入落实稳经济一揽子政策和接续措施,推动财政、金融工具支持的重大项目建设、设备更新改造形成更多实物工作量,实施好原定延续执行的小规模纳税人增值税减免、普惠小微贷款等政策。货币政策延续精准有力、稳中偏松预期。在流动性方面,据东北证券测算,除去公开市场操作,2月银行间流动性无明显缺口。而公开市场操作到期量约25270亿元,在稳增长政策基调下,央行或继续通过OMO和MLF适当对冲。2月流动性或维持整体平衡偏松。在房地产方面,全国住房和城乡建设工作会议确立了增信心、防风险、促转型的工作主线,为2023年房地产调控谱下了基调。即既要以更大力度精准支持刚性和改善性住房需求,提升市场信心,也要努力保持供需基本平衡、价格基本稳定,严控投机炒房;既要帮助出险房企自救,也要支持优质国企、民企改善资产负债状况;既要强化资金监管,做好保交楼工作,也要保障住房品质提升,让房屋全生命周期安全管理有依据、有保障等。结合央行、银保监会发布通知建立首套房个人住房贷款利率政策动态调整长效机制、开展“资产激活”“负债接续”“权益补充”“预期提升”四项行动助力优质房企改善现金流等政策举措来看,金融信贷政策支持房地产将持续发挥重要作用。据CRIC统计数据显示,1月份重点30城供应缩量显著,成交同、环比均下降41%。土地市场方面,截至1月27日,全国300城经营性土地总成交建筑面积为3651万平方米,同比下降超过五成;成交总价为730亿元,更是自2016年以来首度跌破千亿元关口。房地产市场整体颓势依旧明显。与此同时,全国多地将促进住房消费、保障房企合理信贷需求列入2023年稳经济保增长的重要举措,“支持住房改善”“激活房地产市场”等相关表述也频繁出现在各地2023年政府工作报告中。在此背景下,后续地方调控松绑节奏或将进一步加快。尤其随着中央层面引导推动房地产融资环境持续改善,需求侧激活住房需求将成为地方房地产调控的重要内容,诸如限购、限售等限制性政策或将加速在更多城市放宽或取消,降房贷利率、给予购房财税补贴等降成本政策将以更大力度在更多城市实施和延续。此外,当前部分房企仍处困境。据统计,截至1月31日,A股房企有55家发布2022年业绩预告,其中34家亏损,金科、荣盛发展、蓝光发展、阳光城、华侨城等多家房企预计亏损超百亿。这也就意味着,地方政府仍需持续关注房企经营状况,做好相关监测和风险防范工作,扎实推进保交楼、保民生、保稳定各项工作。