

本月楼市政策聚焦
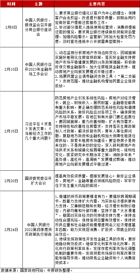
中央促进房地产“防风险、保平稳”,地方宽松性政策持续加码2023年2月,我国房地产政策环境延续宽松。中央层面,一方面,中国人民银行提出拓展民营企业债券融资支持工具支持范围,推动金融机构增加民营企业信贷投放;证监会启动不动产私募基金试点,更好地满足不动产领域合理融资;李克强在2023年政府工作报告提出,有效防范化解优质头部房企风险,改善资产负债表,支持刚性和改善性住房需求等。房地产金融支持政策延续。另一方面,中国人民银行、银保监会等部门多次提出防范化解房地产市场风险,推动房地产市场平稳健康发展。地方层面,本月地方出台房地产调控政策57条,较上月小幅提升。其中,宽松性政策54条,中性政策2条,紧缩性政策1条。从政策发布主体来看,以三四线城市为主,一二线城市出台新政频次降低;从政策内容来看,宽松性举措主要包括优化“四限”、实施差别化信贷政策、发放购房财税补贴、优化房企预售监管、加强房企金融支持等。本期报告主要对2月房地产行业政策进行梳理,并作解析。

防范化解房地产市场风险,促进房地产市场平稳健康发展2月,受节后现金回流速度偏慢、大量逆回购集中到期、中小企业延缓缴税政策到期、政府债提前批发等多因素影响,资金面波动加剧,流动性整体偏紧。公开市场操作方面,截至2月28日,2月公开市场实现净回笼1410亿元。资金利率方面,伴随着流动性趋紧,市场利率在大多数时点均位于政策利率上方,DR007月内平均值为2.11%,月末最后一天值为2.42%。MLF利率和LPR保持平稳。在房地产方面,中央进一步强化房地产金融支持。2月10日,中国人民银行召开2023年金融市场工作会议指出,拓展民营企业债券融资支持工具支持范围,推动金融机构增加民营企业信贷投放;2月20日,证监会启动不动产私募投资基金试点工作,更好地满足不动产领域合理融资,促进房地产市场平稳健康发展。3月5日,李克强作政府工作报告提出,要“有效防范化解优质头部房企风险,改善资产负债状况,防止无序扩张,促进房地产业平稳发展。加强住房保障体系建设,支持刚性和改善性住房需求,解决好新市民、青年人等住房问题”等。与此同时,防范房地产领域风险重视程度提高。2月9日,中国人民银行、银保监会召开部分商业银行座谈会指出,商业银行要持续做好贷前贷后管理,加强风险警示,防范经营贷、消费贷违规流入楼市;2月15日,习近平发文提出,防范房地产业引发系统性风险,要正确处理防范系统性风险和道德风险的关系,做好风险应对各项工作,确保房地产市场平稳发展;2月20日,国资委党委召开扩大会议指出,要做好企业债务、房地产、金融等重点领域风险防控,牢牢守住不发生重大风险的底线。此外,住房租赁市场再获大力支持。2月24日,中国人民银行、银保监会发布住房租赁“金融17条”征求意见稿,致力于为租赁住房的投资、开发、运营和管理提供多元化、多层次、全周期的金融产品和金融服务体系等。

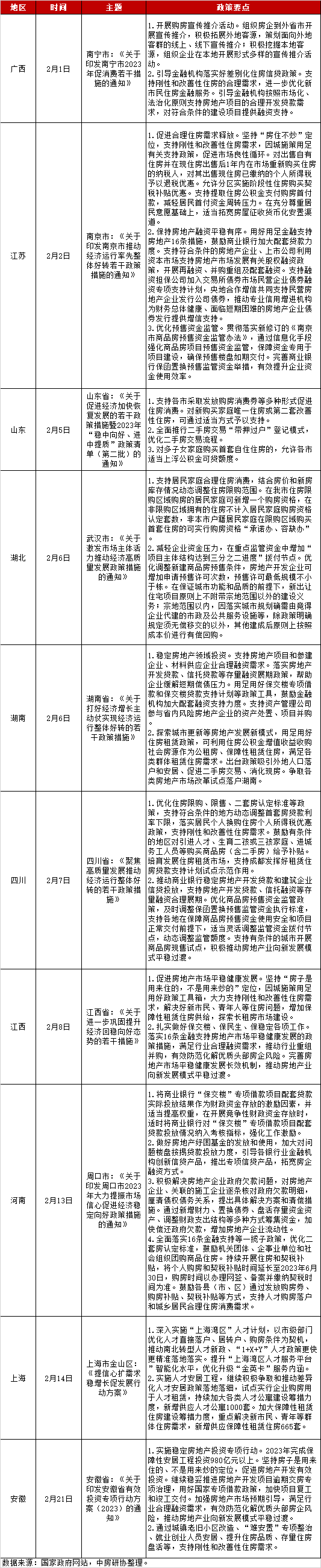
三四线城市宽松政策持续加码,一二线城市新政频次降低中房研协测评研究中心监测统计,2023年2月地方出台房地产调控政策57条,较上月小幅提升。其中,宽松性政策54条,内容主要涉及行政干预松绑、住房公积金政策支持和人口人才引入等方面;中性政策2条,主要涉及保障性租赁住房建设和管理;紧缩性政策仅1条,主要涉及规范商品房预售资金监管、提高商品房预售门槛等。总的来看,地方房地产政策延续宽松态势,尤其以三四线城市为典型,宽松性政策持续加码。行政干预核心举措包括优化“四限”、实施差别化信贷、发放财税补贴、加大房企金融支持等在行政干预方面,核心举措主要包括优化“四限”、实施差别化信贷政策、发放购房财税补贴、优化房企预售资金监管、加大房企金融支持等。典型代表如:武汉市提出在住房限购区域购房的居民家庭可新增一个购房资格,在非限购区域拥有的住房不计入居民家庭购房资格认定套数;长春市将个人首套房最低首付比例下调至20%,二套房最低首付比例下调至30%,鼓励商业银行为优质房地产项目提供融资支持,鼓励创新“厂房按揭”“物业支持贷款”等信贷产品;惠州市将商品房限售年限由3年缩短至1年;扬州市取消限售,大专学历以上人才和二孩及以上家庭市区不执行限购政策,并阶段性将首套房贷款利率下限调整为LPR减50个基点;日照市支持各商业银行以家庭住房所属区县为标准认定首套房和二套房,扩大首套房政策享受群体范围,设立“群(团)购房优惠超市”,群(团)购商品住房与开发企业协调达成的优惠价格不计入商品房备案价格跌幅比例范围;赣州市章贡区、赣州经开区、蓉江新区取消限购等。此外,洛阳、漯河、聊城、威海、哈尔滨、赣州、景德镇、扬州、宿迁等多地发布或延长购房财税补贴政策,日照、洛阳、长春、宿迁、山东等多地全面推行二手房“带押过户”,漯河、长春、扬州、宿迁、南宁、南京、湖南、四川等多地鼓励商业银行稳定房地产企业合理融资等。公积金政策核心举措包括上调最高贷款额度、下调首付比例和优化贷款申请条件等在住房公积金政策支持方面,核心举措主要包括上调公积金最高贷款额度、下调最低首付比例、优化公积金贷款申请条件等。典型代表如:东营市将首套房最低首付比例下调至20%,二套房最低首付比例下调至30%,并将单缴存职工家庭购买二手房最高贷款额度上调至40万元,双缴存职工家庭最高贷款额度上调至60万元;临沂市将首套房最低首付比例下调至20%,将二孩家庭最高贷款额度上调10万元,三孩及以上家庭最高贷款额度上调20万元;乌兰察布市将单缴存职工最高贷款额度上调至50万元,双缴存职工最高贷款额度上调至80万元;吉林市将首套房最低首付比例下调至20%,将住房公积金最低可贷款额度上调至30万元等。此外,多地放宽公积金贷款申请条件,如襄阳市允许灵活就业人员增加共同还款人,实现公积金贷款代际互助,威海市商转公贷款取消办理商业住房贷款不超过3年的限制,丹东市缴存职工第二次申请公积金贷款不再受12个月以上间隔时间限制等。人口人才引入核心举措主要包括扩大人才认定范围、发放人才购房补贴等在人口人才引入方面,核心举措主要包括扩大人才认定范围、发放人才购房补贴等。典型代表如:洛阳市对博士、硕士、本科、专科分别发放10万元、5万元、3万元、2万元购房补贴;鹰潭市对刚性引进到鹰潭市企业并连续工作2年以上的人才,按人才分类给予最高100万元的购房补贴;南昌市高新区对在高新区创业或就业的各类人才,在南昌市“人才10条”政策基础上再享受区级购房补贴,按照人才分类和购房区域不同给予每平方米100元-800元不等的补贴;哈尔滨市对在哈企业及市县乡三级事业单位全职新引进的统招博士毕业生,给予10万元安家费,对符合条件的博士、硕士、本科毕业生在哈购房分别给予10万元、5万元、3万元的购房补贴;淄博市对未购买产权型人才公寓的人才,新购商品房按照博士、硕士、本科、大专生分别给予30万元、12万元、8万元、3万元的一次性购房补贴,对以上人才在全市规定区域内新购新建商品房时,再给予1万元补贴等。中性政策聚焦主要围绕保障性租赁住房筹建和运营管理展开中性政策仅涉及厦门、河北雄安新区两地。其中,厦门市发布《关于进一步规范保障性租赁住房优惠政策申领事项的通知》,明确经认定为保障性租赁住房的项目及企业可享受的金融、土地、财政、税费等多方面政策优惠,如商业银行面向保障性租赁住房项目发放的有关贷款不纳入房地产贷款集中度管理、支持不动产投资信托基金(REITs)试点、允许土地使用权人通过自建或合作建设运营保障性租赁住房等;河北雄安新区出台《河北雄安新区承接北京非首都功能疏解住房保障实施细则(试行)》,明确新区实行“多主体供给、多渠道保障、租购并举”的特色住房制度,并制定出台商品住房、共有产权住房、机构租赁住房和保障性租赁住房等四类住房配套政策。紧缩性调控表现为河南省规范商品房预售资金监管和提高商品房预售门槛本月紧缩性政策仅1条。2月7日,河南省住建会议提出,进一步规范商品房预售资金监管,逐步提高预售门槛,以郑州、开封为试点,积极探索预售制改革和现房销售,推动房地产企业做强一批、整合一批、转型一批、出清一批等。


3月5日,李克强在政府工作报告中指出,当前我国发展面临诸多困难挑战。外部环境不确定性加大,全球通胀仍处于高位,世界经济和贸易增长动能减弱,外部打压遏制不断上升。国内经济增长企稳向上基础尚需巩固,需求不足仍是突出矛盾,民间投资和民营企业预期不稳,中小微企业和个体工商户有不少困难,稳就业任务艰巨等。在此背景下,仍需要坚持稳字当头、稳中求进,保持政策连续性针对性,积极的财政政策要加力提效,稳健的货币政策要精准有力。在流动性方面,据中信证券研究测算,完全排除MLF及逆回购到期因素,3月基本不存在流动性缺口,但由于财政支出通常集中在月末,因此月内其他时点资金面仍有可能面临一定的压力。对此,预计央行大概率会通过公开市场操作进行对冲,资金面或将维持紧平衡。在房地产方面,2023年政府工作报告定调了“防风险”“促消费”两大重点工作。在“防风险”方面,一是防范化解优质头部房企风险,改善资产负债状况,优质头部房企或将在融资、收并购等方面得到更大力度政策支持;二是“保交付”,伴随着房地产业的加速出清和房企的洗牌,“保交付”同样是“防风险”的重点工作,需持续跟进。在“促消费”方面,一是加强住房保障体系建设,住房租赁市场相关政策有望加速完善和落地;二是支持刚性和改善性住房需求,尤其是支持“改善性住房需求”为2016年以后首次写入报告,中央或将引导二套房政策在首付比例、交易税费、限购、限售等方面作进一步优化。据CRIC统计数据显示,2月重点30城供应低位回升至756万平方米,环比增长7%。其中,一线城市环比下降7%、同比上涨66%,二三线城市环比上涨10%、同比上涨52%。重点30城成交强势反弹至1622万平方米,同环比涨幅均超过40%。其中,一线城市环比下降7%、同比上涨1%,二三线城市同环比涨幅均在50%以上。土地市场方面,虽然有北京、杭州、苏州等重点城市集中土拍,但整体上看,受1月春节假期供应明显收缩、自然资源部要求全面推行“预供地”制度等因素影响,供地节奏明显变缓,全国土地市场成交规模仍在历史低位。整体来看,房地产市场已出现点状复苏迹象,但各项成交数据距离疫情前仍有较大差距。且部分城市房地产市场仍处于筑底阶段,购房者观望情绪依然较重。结合政府工作报告“防风险、促需求”的工作指引,地方宽松性政策加码仍有空间。需求端,刚性住房需求支持政策延续的同时,改善性住房需求支持政策或可进一步突破,如放宽限购、优化住房套数认定、下调二套房首付比例、放宽限售等;供给端,一方面是加大房企金融支持,满足房企合理融资需求、支持房企债务展期、降低拿地保证金比例和首付款等,缓解房企资金压力,另一方面是优化房企预售管理,阶段性放宽商品房预售条件、优化商品房预售资金监管使用、鼓励房企让利促销等。此外,要持续跟进做好“保交楼”相关工作,提振购房者信心、维护社会稳定。